【導讀】本文作為電壓輸入至輸出控制(VIOC)應用于低壓差穩壓器(LDO)系列文章的第二部分,在第一部分基礎概念之上,深入剖析VIOC系統設計邏輯,詳解新一代LDO憑借恒定輸入輸出電壓差所實現的高電源電壓抑制比(PSRR)、優化功耗及可靠故障保護等核心性能優勢;同時依托LTspice?仿真、演示硬件等參考設計與評估方法,降低VIOC技術的應用門檻,還進一步探討其在負電壓拓撲中的集成路徑,并梳理早期基于分立元件、傳統LDO架構的實現方案,揭示VIOC在優化開關穩壓器與LDO協同工作、賦能現代電源管理系統多樣化方案開發中的關鍵價值。
VIOC詳解
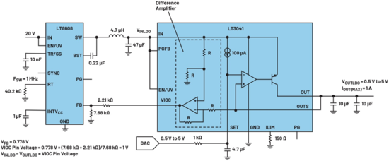
最新一代LDO中的VIOC特性是通過LDO內部增益為1的差分放大器實現的,如圖1所示。由差分放大器的示意圖可見,它由運算放大器和分立電阻構成。在最基本的配置中,差分放大器的輸出直接連接到為LDO供電的開關穩壓器的FB引腳。VIOC和FB引腳之間的連接形成一個閉環的反饋回路,在該回路中,開關穩壓器輸出一個比LDO輸出更高的電壓,高出幅度等于差分放大器的輸出電壓,而差分放大器輸出電壓連接到開關穩壓器FB引腳。FB引腳是開關穩壓器IC誤差放大器反相輸入端的外部連接點。

圖1.最新一代LDO中的VIOC特性通過LDO內部增益為1的差分放大器實現
誤差放大器是一種電子元件,通常采用運算放大器實現,其作用是放大兩個輸入信號(通常是基準電壓和來自系統輸出的反饋信號)之間的差值。此差值(即誤差信號)用于調整系統以維持期望的輸出。因此,誤差放大器是穩壓器、電源、伺服機構等反饋控制系統的關鍵組成部分。
實現VIOC的差分放大器還負責處理一些管理任務,例如防止LDO輸入過低和關斷LDO。有關VIOC行為的完整詳情,請參閱LDO數據手冊中的VIOC部分。
開關穩壓器FB引腳電壓在大約0.4 V到1.2 V之間,具體取決于開關穩壓器IC。如果開關穩壓器反饋引腳的電壓低于所需的LDO輸入輸出電壓差,可在開關穩壓器的FB引腳和LDO的VIOC引腳之間添加一個電阻。此電阻用于將差分放大器輸出端的VIOC信號連接到更高電壓點,如圖1所示。圖1所示LT3041 LDO和類似LDO的VIOC,很難實現比開關穩壓器FB引腳電壓更低的LDO輸入輸出電壓差。
為了理解差分放大器如何實現VIOC,可將差分放大器的輸出視為其輸入之一。如果差分放大器的輸出電壓為某個特定值,則其正輸入端的電壓必須高于其負輸入端的電壓,且高出幅度必須等于該差分放大器輸出電壓。差分放大器的負輸入端連接到LDO的輸出端,因此差分放大器可調節開關穩壓器的輸出電壓,使其比LDO的輸出電壓高,高出的量值與差分放大器輸出電壓(由開關穩壓器的FB引腳電壓決定)相同。

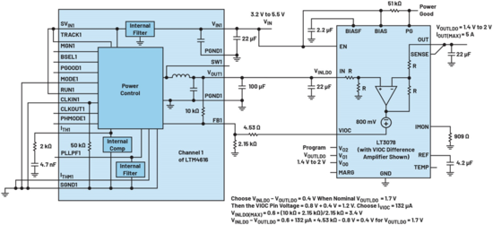
圖2.LT3073 LDO具有VIOC電路設計,可使LDO的輸入輸出電壓差低于開關穩壓器反饋引腳電壓,并限制LT8610A開關穩壓器的輸出電壓

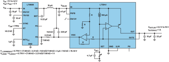
圖3.如果LDO未使能,則LT3041 VIOC電路會限制LT8608開關穩壓器的輸出電壓

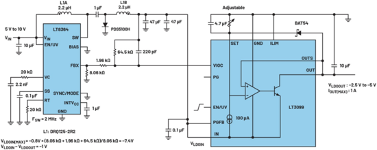
圖4.采用?uk配置的開關穩壓器,用于產生負電壓(使用LT8364)
圖2顯示了具有VIOC電路設計的LT3073 LDO,該設計使得LDO的輸入輸出電壓差可以低于開關穩壓器的反饋引腳電壓。此VIOC方法提供一個偏置電壓,使LDO輸入輸出電壓差比VIOC引腳電壓低800 mV。這種類型的VIOC在輸入輸出電壓差較低、電流額定值較高的LDO中很常見。圖2電路還能限制開關穩壓器的輸出電壓。開關穩壓器的反饋電阻分壓器用于防止在LDO未使能或無法閉合VIOC反饋環路的情況下,開關穩壓器的輸出電壓變得過高。如圖3所示,圖1中的LT3041 VIOC電路會限制開關穩壓器LT8608的輸出電壓。
到目前為止討論的LDO都是使用正電壓工作的正LDO,但VIOC操作也支持使用負電壓工作的負LDO。負LDO的VIOC電路可采用產生負電壓的開關穩壓器來實現,其反饋引腳命名為FBX,而不是FB。圖4顯示了一個采用?uk配置的開關穩壓器,用于產生負電壓。負LDO LT3099的VIOC用于控制?uk輸出電壓。
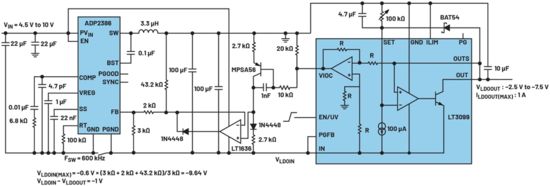
圖5所示電路反映了一種越來越常見的場景,其中的降壓型穩壓器通常產生正電壓,但通過配置為反相降壓-升壓型穩壓器,它可用來產生負電壓。由于標準降壓型穩壓器沒有用于配合負電壓使用的FBX引腳或FB引腳,因此該VIOC電路需要一個電平轉換器。在該電路中,電平轉換器是電路的一部分,電路中包含LT1636運算放大器和連接到運算放大器正輸入端的網絡。
VIOC很容易實現,只需在已有的開關穩壓器到LDO連接的基礎上,增加一根導線即可。VIOC可與任何帶有FB引腳的開關穩壓器配合使用。請注意,Silent Switcher? 3 (SS3)穩壓器IC沒有FB引腳,因此VIOC通常不與這些IC一起使用。如果開關穩壓器FB引腳連接到內部分壓電阻,而該電阻也連接到輸出端,則VIOC會有一些局限性。某些μModule?穩壓器就屬于這種情況。
μModule穩壓器是一種高度集成的系統級封裝(SiP)解決方案,它在一個緊湊的封裝中集成了多個電子元器件,例如DC-DC控制器、功率晶體管、輸入輸出電容、補償元件和電感。2

圖5.如果開關穩壓器采用的是反相降壓-升壓配置(使用ADP2386),則負LDO的VIOC電路需要電平轉換器

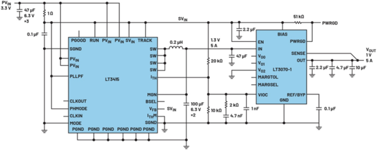
圖6.此VIOC電路將LTM4616 μModule穩壓器的一個通道與LT3078 LDO配合使用
圖6所示VIOC電路將LTM4616 μModule穩壓器的一個通道與LT3078 LDO配合使用。μModule的FB引腳與開關穩壓器的輸出端之間有一個內部10 kΩ電阻。VIOC引腳電流(及相應的VIOC引腳電壓)與10 kΩ電阻的電流相關;當LDO和開關穩壓器的輸出電壓提高或降低時,電阻電流會按比例變化。VIOC引腳電壓對LDO輸出電壓的這種依賴關系,會限制圖6所示電路的LDO輸出電壓調節范圍。
評估VIOC系統工作情況的便捷方法
LTspice?可用于快速仿真和評估受限環境下的VIOC工作情況,從而無需物理硬件便能測試不同的場景和參數。因此,它是在實現電路之前驗證電路行為和優化設計的有效工具。
使用硬件評估VIOC功能的最有效方法,是將開關穩壓器演示電路連接到LDO演示電路,并進行極少量的改動。圖7顯示了兩個配置用于快速測試VIOC的此類電路。對于VIOC電路的最終設計,通常需要在實際硬件上進行負載瞬態測試,以檢查電路穩定性。為了提高穩定性,通常會在開關穩壓器輸出端增加電容。如需相關指導,請參閱數據手冊中的VIOC參考設計。

圖7.兩個演示電路,只需極少量改動即可快速測試VIOC工作情況(使用DC3158A和DC2458A)

圖8.VIOC的一個早期版本(采用LTC3415)
早期版本VIOC和非內置VIOC
到目前為止,大部分討論都集中在采用最新一代VIOC的LDO上。除此之外,還有一種采用分立元件實現VIOC的方法,使用早期一代帶有VIOC特性的LDO。圖8顯示了一個采用早期版本VIOC的LDO電路。LDO的VIOC引腳連接到開關穩壓器的ITH或VC引腳,LDO的VIOC電路自動將LDO的輸入輸出電壓差控制在300 mV左右。ITH或VC引腳是開關穩壓器IC誤差放大器輸出端的外部連接點。早期5V、5A LDO,例如LT3070-1、LT3071和LT3072,就是采用這種VIOC方法。
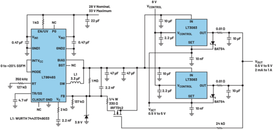
我們要討論的最后一類VIOC是利用分立元件實現的VIOC。借助分立元件,幾乎任何LDO都可以添加VIOC功能。這種方法在早期的電流源基準LDO(從LT3080開始)中特別流行,因為通過外部電壓信號或數字電位器改變帶電流源基準的LDO輸出電壓相對容易。電流源基準LDO是一種不使用基準電壓源,而使用電流源驅動電阻來確定輸出電壓的穩壓器。圖9顯示了一個使用分立器件實現VIOC的電路。IRF7342 PMOS的源柵電壓決定LDO的輸入輸出電壓差。有關采用此類VIOC的更多參考設計,請參閱LT308x數據手冊。

圖9.使用分立器件LT8646S和LT3083實現VIOC的電路
總結
電壓輸入至輸出控制(VIOC)作為新一代LDO的核心特性,通過內部增益為1的差分放大器及閉環反饋機制,顯著提升了電源管理系統的性能與靈活性。它能使LDO維持恒定輸入輸出電壓差,實現高PSRR、優化功耗及可靠故障保護,還可適配正/負電壓拓撲,兼容多種穩壓器以拓展應用場景。從早期分立元件方案到如今內置化低壓差設計,VIOC技術始終以簡化集成、降低門檻為核心演進方向,LTspice?仿真與演示硬件則為快速驗證設計、保障穩定性提供了支撐。未來,VIOC將持續優化開關穩壓器與LDO的協同性能,為現代電子系統提供精準電源解決方案,助力精密設備性能升級。




