【導讀】STMicroelectronics 近推出了新一代汽車智能開關,使用內部 A/D 轉換器提供有關負載電流的數字信息。在本文中,我們將探討具有電流感應功能的電源開關的必要性,并了解現代開關如何實現此功能。
STMicroelectronics 近推出了新一代汽車智能開關,使用內部 A/D 轉換器提供有關負載電流的數字信息。在本文中,我們將探討具有電流感應功能的電源開關的必要性,并了解現代開關如何實現此功能。

ST 表示,新的高邊開關是市場上個將數字電流檢測作為其全數字片上診斷功能的一部分的產品。圖片由STMicroelectronics提供
電源開關需要保護功能
高邊開關通常用于各種汽車和工業應用。向負載供電時,實施所需的診斷和故障預防機制非常重要。
例如,一個主要問題是從開關輸出到系統接地的短路。如果分配電源的線束不小心接觸到汽車底盤,開關應在開關、線束和電源損壞之前立即切斷輸出電源。
為確保針對此類故障情況提供強有力的保護,現代智能電源開關包括多種不同的診斷和故障檢測功能,例如過壓、欠壓、過熱、過載和短路保護。
準確的電流檢測
在某些應用中,我們需要準確測量負載電流。例如,在汽車座椅加熱器中,產生的熱量取決于流過開關的電流。為了控制熱量,閉環系統必須監控負載電流并進行必要的調整。高精度電流感測還可以實現電機控制應用的扭矩控制。
準確的電流檢測使我們能夠在驅動一組并聯的 LED 時檢測開路負載情況。足夠的電流檢測機制能夠檢測一大堆 LED 中一個 LED 開路的故障情況。
模擬電流檢測
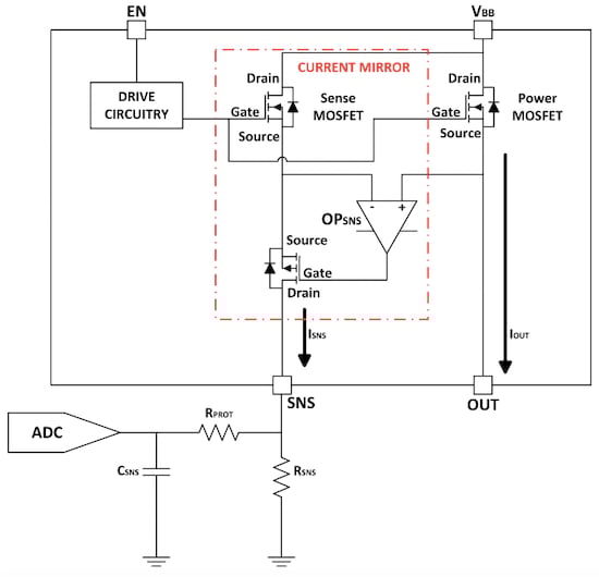
大多數具有電流感應功能的智能電源開關提供與負載電流成比例的模擬信號。下圖顯示了Texas Instruments 的TPS1H100-Q1的模擬電流檢測機制。

TPSxHxxx 電流檢測電路。圖片由德州儀器提供
在這種情況下,電流鏡拓撲用于在“感應 MOSFET”分支中創建與輸出電流 I OUT成比例的電流。該復制電流通過 SNS 引腳傳送至檢測電阻器 R SNS 。因此,檢測電阻兩端的電壓與負載電流成正比。
SNS 引腳和 ADC 輸入之間的 RC 低通濾波器去除了檢測電阻電壓中不需要的高頻分量。然后將過濾后的輸出傳送到控制電源開關的 MCU 的 A/D 轉換器。輸出電流與感應電流之比 I SNS在器件數據表中給出,因此 MCU 可以輕松確定負載電流。
數字電流檢測
意法半導體近推出了VN9D30Q100F和VN9D5D20FN高側驅動器,可以輸出負載電流的數字值。VN9D30Q100F的功能框圖如下所示。

VN9D30Q100F 的框圖。圖片由STMicroelectronics提供
如您所見,該設備使用內部 ADC 將輸出電流值數字化。集成的 ADC 是一個 10 位SAR A/D 轉換器。由于 VN9D30Q100F 有六個不同的通道,模擬多路復用器用于將被監控的通道連接到放大器和 ADC 塊。
SPI 接口用于將數字化信息發送到 MCU。將 ADC 集成到開關封裝中可以節省 MCU 側的資源并減少外部組件的數量。通過這種方式,新設備可以減少 MCU 的工作量以及 I/O 的使用。
STMicroelectronics 聲稱,這些新器件是市場上首批提供數字電流感應功能的智能電源開關。如上圖所示,ADC還可以將內部傳感器讀取的溫度信息數字化。
電流檢測精度
應該注意的是,在較低的負載電流下,模擬和數字電流檢測方法的電流檢測電路的精度都會顯著降低。例如,使用 TI 的 TPS1H100-Q1,[I_{OUT} geq 1A] 的電流感測精度為 ±3%;然而,對于大約 5 mA 的 I OUT,的精度為 ±80%。
下圖顯示了在較低輸出電流下精度下降的總體趨勢。

電流檢測精度。圖片由德州儀器提供
近發布的 ST 產品中采用的數字電流檢測機制也觀察到了類似的趨勢。下表顯示了 VN9D30Q100F 的精度如何在較低的輸出電流下降低。

數字電流檢測。圖片由STMicroelectronics提供
其他特性
VN9D30Q100F 和 VN9D5D20FN 專為由 12 V 電池供電的應用而設計。新器件采用 ST 一代VIPower* M0-9 技術,將高效的 40 V 溝槽垂直 MOSFET 與 3.3 V 數字邏輯和高精度模擬電路結合在一個 6 mm x 6 mm QFN 封裝中。
VN9D30Q100F 有兩個 33 mΩ 和四個 90 mΩ 通道。VN9D5D20FN 有兩個 7.6 mΩ 和兩個 20 mΩ 通道。這些器件還集成了一個分辨率為 0.1% 的 PWM 發生器,有助于處理燈調光等功能。
免責聲明:本文為轉載文章,轉載此文目的在于傳遞更多信息,版權歸原作者所有。本文所用視頻、圖片、文字如涉及作品版權問題,請聯系小編進行處理。
推薦閱讀:




