【導讀】對電源而言,主要要求包括高效率、小型的解決方案尺寸以及調節 LED 亮度的可能性。本文對用于驅動白光 LED 的兩款解決方案進行分析,并探其與主要電源要求的關系,作為大家在選擇適宜的電源方案時的參考。
電源設計技巧十例之一:為電源選擇最佳工作頻率
電源設計技巧十例之二:如何解決電源噪聲
電源設計技巧十例之三:多相升壓轉換器改裝
電源設計技巧十例之四:DPPM電池充電器
電源設計技巧十例之五:電池電量監測計提供精確電量值
電源設計技巧十例之六:相機閃光燈電容充電器設計
隨著彩色顯示屏在便攜市場(如手機、PDA 以及超小型 PC)中的廣泛采用,對于一個單色 LCD 照明而言,就需要一個白色背光或側光。與常用的 CCFL(冷陰極熒光燈)背光相比,由于 LED 需要更低的功耗和更小的空間,所以其看起來是背光應用不錯的選擇。白光 LED 的典型正向電壓介于 3V~5V 之間。由于為白光 LED 供電的最佳選擇是選用一個恒流電源,且鋰離子電池的輸入電壓范圍低于或等于 LED 正向電壓,因此就需要一款新型電源解決方案。
主要的電源要求包括高效率、小型的解決方案尺寸以及調節 LED 亮度的可能性。對于具有無線功能的便攜式系統而言,可接受的 EMI 性能成為我們關注的另一個焦點。當高效率為我們選擇電源最為關心的標準時,升壓轉換器就是一款頗具吸引力的解決方案,而其他常見的解決方案是采用充電泵轉換器。在本文中,我們分別對用于驅動白光 LED 的兩款解決方案作了討論,并探討了他們與主要電源要求的關系。另外一個很重要的設計考慮因素是調節 LED 亮度的控制方法,其亮度不但會影響整個轉換器的效率,而且還有可能會出現白光 LED 的色度變換。下面將介紹一款使用一個 PWM 信號來控制其亮度的簡單的解決方案。與其他標準解決方案相比,該解決方案的另外一個優勢就是其更高的效率。
任務
一旦為白光 LED 選定了電源以后,對于一個便攜式系統來說,其主要的要求就是效率、整體解決方案尺寸、解決方案成本以及最后一項但非常重要的 EMI(電磁干擾)性能。根據便攜式系統的不同,對這些要求的強調程度也不盡相同。效率通常是關鍵的設計參數中最重要或次重要的考慮因素,因此在選擇電源時,要認真考慮這一因素。圖 1 示顯示了白光 LED 電源的基本電路。

圖1:一個優異的效率需要一個可變轉換增益 M
該鋰離子電池具有一個介于 2.7V~4.2V 的電壓范圍。該電源的主要任務是為白光 LED 提供一個恒定的電流和一個典型的 3.5V 正向電壓。
[page]
與充電泵解決方案相比,升壓轉換器可實現更高的效率
一般來說,用于驅動白光LED的電源拓撲結構有兩種:即充電泵或開關電容解決方案和升壓轉換器。這兩款解決方案均可提供較高的輸出和輸入電壓。二者主要的不同之處在于轉換增益M=Vout/Vin,該增益將直接影響效率;而通常來說,充電泵解決方案的轉換增益是固定不變的。一款固定轉換增益為2的簡單充電泵解決方案通常會產生比 LED 正向電壓高很多的電壓,如方程式(1)所示。其將帶來僅為47%的效率,如方程式(2) 所示。

式中 Vchrgpump 為充電泵 IC 內部產生的電壓,VBat 為鋰離子電池的典型電池電壓。充電泵需要提供一個恒定的電流以及相當于 LED 3.5V 典型正向電壓的輸出電壓。通常,固定轉換增益為 2 的充電泵會在內部產生一個更高的電壓 (1),該電壓將會導致一個降低整體系統效率的內部壓降 (2)。更為高級的充電泵解決方案通過在 1.5 和 1 轉換增益之間進行轉換克服了這一缺點。這樣就可以在電池電壓稍微高于 LED 電壓時實現在 90%~95% 效率級別之間運行,從而充許使用增益值為 1 的轉換增益。方程式 (3) 和方程式 (4) 顯示了這一性能改進。

當電池電壓進一步降低時,充電泵需要轉換到1.5增益,從而導致效率下降至60%~70%,如(5)和(6)所示。

圖 2 顯示了充電泵解決方案在不同轉換增益 M 條件下理論與實際效率曲線圖。

圖2:充電泵解決方案的效率變化
轉換增益為 2 的真正的倍壓充電泵具有非常低的效率(低至 40%),且對便攜式設備沒有太大的吸引力;而具有組合轉換增益(增益為 1.0 和 1.5)的充電泵則顯示出了更好的效果。這樣一款充電泵接下來的問題就是從增益 M=1.0 向 M=1.5的轉換點轉換,這是因為發生增益轉換后效率將下降至 60% 的范圍。當電池可在大部分時間內正常運行的地方發生效率下降(轉換)時,整體效率會降低。因此,在接近 3.5V 的低電池電壓處發生轉換時就可以實現高效率。但是,該轉換點取決于 LED 正向電壓、LED 電流、充電泵 I2R 損耗以及電流感應電路所需的壓降。這些參數將把轉換點移至更高的電池電壓。因此,在具體的系統中必須要對這樣一款充電泵進行精心評估,以實現高效率數值。
計算得出的效率數值顯示了充電泵解決方案最佳的理論值。在現實生活中,根據電流控制方法的不同會發生更多的損耗,其對效率有非常大的影響。除了 I2R 損耗以外,該器件中的開關損耗和靜態損耗也將進一步降低該充電泵解決方案的效率。
[page]
通過使用一款感應升壓轉換器可以克服這些不足之處,該升壓轉換器具有一個可變轉換增益 M,如方程式 (7) 和圖 3 所示。

該升壓轉換器占空比 D 可在 0% 和實際的 85% 左右之間發生變化,如圖 3 所示。

圖3:升壓轉換器的可變轉換增益 M
可變轉換增益可實現一個剛好與LED正向電壓相匹配的電壓,從而避免了內部壓降,實現了高達85%的效率。
可驅動 4白光 LED 的標準升壓轉換器
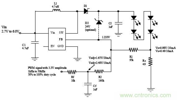
圖 4 中的升壓轉換器被配置為一個可驅動 4白光 LED 的電流源。該器件將檢測電阻器 Rs 兩端的電壓調節至 1.233V,從而得到一個定義的 LED 電流。

圖4:配置為電流源的升壓轉換器

圖5:通過降低電流感應電壓來提高效率
[page]
當使用一個具有 3.3V 振幅的 PWM 信號時,必須要將控制 LED 亮度的占空比范圍從 50% 調整到 100%,以得到一個通常會高于 1.233V 反饋電壓的模擬電壓。在 50% 占空比時,模擬電壓將為 1.65V,從而產生一個 20mA、0.98V 的感應電壓。將占空比范圍限制在 70%~100% 之間會進一步降低感應電壓。由此得出的效率曲線如圖 6 所示。

圖6:通過降低電流感應電壓實現更高的效率
效率還取決于所選電感。在此應用中,一個尺寸為 1210 的小型電感可以實現高達 83% 的效率,從而使總體解決方案尺寸可與一個需要兩個尺寸為 0603 的飛跨電容充電泵解決方案相媲美。
圖 7 顯示了 LED 電流作為控制 LED 亮度的 PWM 占空比的一個線性函數。

圖7:通過施加 PWM 信號實現簡單的 LED 電流控制
上述解決方案顯示了用于驅動白光 LED 的標準升壓轉換器的結構以及通過限制 PWM 占空比范圍并選擇一個不同的電流控制反饋網絡來提高效率的可能性。按照邏輯思維,我們接下來將討論一款集成了所有這些特性的解決方案。 專用 LED 驅動器減少了外部組件數量 圖 8 顯示了一款集成了前面所述特性的器件。直接在 CTRL 引腳上施加一個 PWM 信號就可以對 LED 電流進行控制。

圖8:白光 LED 恒流驅動器 IC
電流感應電壓被降至 250mV,且過壓保護功能被集成到一個采用小型3mm×3mm QFN 封裝的器件中。其效率曲線如圖 9 和圖 10 所示。

圖9:效率與負載電流的關系曲線 圖:10 整個電池輸入電壓范圍內的高效率
圖 10 顯示整個鋰離子電池電壓范圍(2.7V~4.2V)內均可以實現 80% 以上的效率。在此應用中,使用了一個高度僅為 1.2mm 的電感 (Sumida CMD4D11-4R7, 3.5mm*5.3mm*1.2mm)。 從圖 10 中的效率曲線可以看出:在大多數應用中,升壓轉換器可以實現比充電泵解決方案更高的效率。但是,在無線應用中使用升壓轉換器或充電泵時還需要考慮 EMI 問題。
[page]
對 EMI 加以控制
由于這兩款解決方案均為運行在高達 1MHz 轉換頻率上的開關轉換器,且可以快速的上升和下降,因此無論使用哪一種解決方案(充電泵還是升壓轉換器)都必須要特別謹慎。如果使用的是充電泵解決方案,則不需要使用電感,因此也就不存在磁場會引起 EMI 的問題了。但是,充電泵解決方案的飛跨電容通過在高頻率時開啟和關閉開關來持續地充電和放電。這將引起電流峰值和極快的上升,并對其他電路發生干擾。因此飛跨電容應該盡可能地靠近 IC 連接,且線跡要非常短以最小化 EMI 放射。必須使用一個低 ESR 輸入電容以最小化高電流峰值(尤其是出現在輸入端的電流峰值)。
如果使用的是一款升壓轉換器,則屏蔽電感器將擁有一個更為有限的磁場,從而實現更好的 EMI 性能。應對轉換器的轉換頻率加以選擇以最小化所有對該系統無線部分產生的干擾。PCB 布局將對 EMI 產生重大影響,尤其要將承載開關或 AC 電流的線跡保持盡可能小以最小化 EMI 放射,如圖 11 所示。

圖11:承載開關電流的節點和線跡應保持最小化
粗線跡應先完成布線,且必須使用一個星形接地或接地層以最小化噪聲。輸入和輸出電容應為低 ESR 陶瓷電容以最小化輸入和輸出電壓紋波。
結論
在大多數應用中,與充電泵相比,升壓轉換器顯示出了更高的效率。使用一個升壓轉換器(其電感大小與 1210 外殼尺寸一樣)降低了充電泵在總體解決方案尺寸方面的優勢。至少需要根據總體解決方案的尺寸對效率進行評估。在 EMI 性能方面, 對升壓轉換器的設計還需要考慮更多因素和對更多相關知識的了解。
總之,對于許多系統而言,尤其在器件擁有一個從 1.0 到 1.5 的靈活轉換增益的時候,充電泵解決方案將是一個不錯的解決方案。在稍微高于 LED 正向電壓處發生從 1.0 到 1.5 的轉換增益時,這樣一款解決方案將實現絕佳的效率。在為每個應用選擇升壓轉換器或充電泵解決方案時,需要充分考慮便攜式系統的關鍵要求。如果效率是關鍵的要求,則升壓轉換器將為更適宜的解決方案。
相關閱讀:
淺析幾種新型特種集成開關電源設計實例
http://www.longhushijia.cn/power-art/80019823
淺析幾種新型特種集成開關電源設計實例
http://www.longhushijia.cn/power-art/80019823
淺談高級配置與電源接口的電源管理
http://www.longhushijia.cn/power-art/80019643





