中心議題:
- 電源高位跟蹤系統的組成和設計原理
- 測試該系統并得出結論
解決方案:
- 采用可控硅延時開關的方式,提高電源效率
- 三角波幅度要適當小,保證三角波電壓的變化速率不致于明顯變緩
引言
具有效率高、重量輕、體積小、攜帶便利等優點的開關電源,迎合了當今市場的需求,成為直流穩壓電源的主流產品,但是其輸出電壓紋波大、不易檢修等缺點使得很多對電源要求較高或用于實驗教學、實驗測量等場合的電子部件不能使用開關電源。而一般的工頻式穩壓電源,雖能滿足低紋波的性能要求,卻難以實現高效率、輕重量、小體積。
本方案在一定程度上解決了以上問題,通過調整開關延時,對穩壓電源調整管實現了輸入電壓對輸出電壓的無級高位跟蹤,從而大大提高了電源效率。也在一定程度上解決了重量、體積等問題。
系統設計
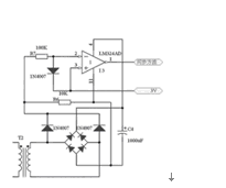
系統電路由調整管(放大管)差壓轉換電路、差壓比較兼積分濾波電路、工頻電壓同步取樣電路、同步準三角波發生和放大電路、延時比較驅動開關、可控硅共同組成,總體設計原理圖如圖1所示。

圖1 電壓高位跟蹤系統總體設計原理圖
差壓轉換電路
差壓轉換電路主要由穩壓二極管D1和三極管Q1(9013)組成。
三極管9013給穩壓二極管提供一個基本恒定的直流電流(大約1mA~2mA),穩壓二極管此時的導通電壓是3V(絕緣柵型大功率場效應管在2A時的飽和降壓是0.8V)。
差壓比較兼積分濾波電路
如圖2所示,穩壓二極管的下端通過100K降牡繾鑂1接在運算放大器U1A的反相輸入端,調整管的S(電源的正極輸出端)通過電阻 R2 接在運算放大器U1A的同相輸入端,與運算放大器I6共同組成比較器兼積分濾波器(輸出電壓變化速率控制在50V/s左右)。此時,當調整管集電極電壓的平均值高于發射極電壓3V時,就能使比較兼積分濾波器的輸入端處于過零比較狀態,比較電壓的差值會在輸出端以電壓的形式并以大約50V/s的速度反映出來,并加到延時比較開關的同相輸入端。
圖2 差壓比較兼積分濾波電路
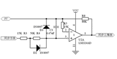
同步三角波發生和放大電路
在如圖3所示的同步方波發生電路中,將工頻電壓同步取樣信號通過電阻 R7 加在運算放大器I3的反相輸入端,與同相輸入端的+3V參考電壓進行過零比較,那么運算放大器的輸出端將得到脈沖寬度符合設計要求的方波電壓。

圖3 同步方波發生電路
在如圖4所示的放大電路中,方波電壓與電阻R3、R4、電容C3 組成簡單的準三角波發生器。為了保證三角波電壓的變化速率不致于明顯變緩,三角波幅度要適當小一些(大約達到最大值的1/5就可以了),電壓幅度比較小的三角波產生以后,再通過同相放大器放大到電源電壓允許的最大范圍。

圖4 同步三角波發生和放大電路
延時比較開關電路
圖5所示的電路中,延時比較開關由運算放大器U4A組成。同步三角波輸入到運算放大器U4A的反相輸入端,差壓比較兼積分濾波電路的輸出電壓加到運算放大器U4A的同相輸入端進行比較、整形。

圖5 延時比較開關及可控硅電路
當調整管(放大管)漏極(集電極)電壓與源極(發射極)電壓之差的平均值小于3V 時,差壓比較兼積分濾波電路的輸出電壓會增大,延時比較開關電路正向脈沖的啟動時間會提前。反之,正向脈沖的啟動時間就會向后延遲。從而使延時比較開關輸出電壓的正向脈沖寬度起動時間受差壓比較兼積分濾波器輸出的電壓控制,再加到可控硅的控制端K,對4700mF的大電容C3進行受控延時導通。C3電容上的電壓由于充電啟動時間和充電電壓所處位置的不同而得到不同的充電電壓。

圖6 調整管在輸出大電壓、大電流
(1990mA)時D極與S極的電壓跟蹤關系
可控硅輸入端的全波電壓低于C3電容電壓的時候,由于維持電流消失,可控硅自動關斷。待下一個延時方波信號到達時,再重新導通。從而使調整管漏極(集電極)電壓的平均值始終保持在比源極(發射極)電壓高3V的水平。如電源輸出為+5V時,調整管輸入極就高位跟蹤到8V。
這樣,就可以使放大管的輸入極和輸出極電壓差始終控制在3V,從而大大減小了功率放大管的發熱量。

圖7 調整管在輸出大電壓、小電流
(100mA)時D極與S極的電壓跟蹤關系

圖8 調整管在輸出大電流(1500mA)、
小電壓時D極與S極的電壓跟蹤關系

圖9 調整管在輸出小電流(50mA)、
小電壓時D極與S極的電壓跟蹤關系

圖10 輸出電流為1.87A時的紋波電壓
整機測試結果
對系統進行整機測試,測試結果由普源存儲示波器導出,波形如圖6~圖10所示。
實驗測量結果:電源工作效率最大可以達到80.0% 。
結語
本系統的實驗測試結果表明,該方案能夠很好地實現高位跟蹤,客觀上解決了工頻式電源的效率問題。


