- LED需要以電流源而非電壓源驅動
- 替代應用需要以恒定電流驅動LED
- 降壓-升壓轉換器
- 突發模式控制
- 增加輸出電流
近年來,高亮度發光二極管(HB-LED)市場快速發展,LED效能(efficacy,單位為流明/瓦或lm/W)增加了一倍以上,使用更加適用于眾多新應用,如我們在手持電筒、建筑照明及街道照明等應用中可以發現諸多革命性的新產品。但LED要成為比白熾燈和緊湊型熒樂燈性價比更高的照明系統,仍然面臨著挑戰。實際上,就許多應用而言,都涉及到基于寬輸入電壓范圍的電源來為HB-LED供電的挑戰。其中,軌道照明等通用照明應用尤為如此,這些應用采用可能很松散穩壓的12 Vac或12 Vdc電源。然而,LED需要以電流源而非電壓源驅動,因為根據工藝容限及溫度的不同,HB-LED的正向電壓(額定值3.4 V)變化幅度可能超過±20%。
此外,就當前的1 W暖白光功率LED的流明量而言,通常需要3到4顆LED來替代1個20 W白熾燈的光輸出。而要獲得可預期及匹配的亮度和色度,也需要以恒定電流驅動LED。從架構角度來說,降壓-升壓拓撲結構符合這個要求,但它不如標準降壓或升壓拓撲結構那樣常見。但理解透徹的話,降壓-升壓拓撲結構也可以為輸入電壓(Vin)與正向電壓(Vf)有交疊的高性價比HB-LED照明應用提供眾多優勢。
參考設計概覽
本參考設計文檔介紹經過精心構建及測試的GreenPoint® 1 W至5 W LED驅動器方案,用于MR16 LED替代應用。這參考設計電路適合驅動多種照明應用中的HB-LED,但其尺寸和配置針對MR16 LED替代應用。這類配置常見于12 Vac/12 Vdc軌道照明應用、汽車應用、低壓交流景觀照明應用,以及工作照明應用,如可能采用標準現成交流電壓墻式適配器供電的櫥柜燈及臺燈。
這參考設計的一項關鍵考慮因素,是在12 Vac輸入條件下,跨輸入線路變化及輸出電壓變化,實現平坦的電流穩流。這參考設計電路基于安森美半導體的NCP3065構建,工作頻率約為150 kHz,采用非隔離型配置。NCP3065是一款單片開關穩壓器,支持12 Vdc或12 Vac電源輸入,設計用于為HB-LED提供恒定電流。除了NCP3065,這參考設計還結合了自動檢測電路。這參考設計的功能框圖如圖1所示。

圖1:安森美半導體用于MR16 LED替代應用的1 W至5 W LED驅動器GreenPoint®參考設計框圖
基本電源拓撲結構
降壓-升壓轉換器的原理非常簡單。導通狀態時,輸入電壓源直接連接至電感(L),從而在電感中積聚能量。在這個階段,電容C為輸出負載提供能量。關閉狀態時,電感通過輸出二極管連接至輸出負載及電容,從而傳輸能量給負載。
要注意的是這是一種反向(inverting)輸出,負輸出連接至LED的陽極,而正輸出連接至LED的陰極。另外,用示波器探頭來測量時,探頭的接地端并不接地。示波濾器將需要浮置(從交流墻式電源移除接地連接),否則,接地環路/短路將導致器件關閉。
突發模式控制
基本控制環路包含235 mV內部參考、反饋比較器及2個設定優先(Set-Dominant) RS閂鎖。基本上,NCP3065支持功率FET在降壓-升壓段導通(switch ON),這時反饋電壓降到低于參考電壓。而在Ct下降時,功率FET將無條件地強制關閉。
電阻R8(參見圖5)用于感測輸入電感電流,并提供給NCP3065的FB引腳。這應用產生關閉時間瞬時(Ivalley)電感電流控制。只有在關閉時間電感電流穿過Vref閾值時,開關導通時間周期才能開始。
由于NCP3065控制器并不提供集成的脈寬調制(PWM)控制,僅利用一個比較器來跟蹤(trip)反饋點,因此,峰值負載電流與平均負載電流并不象降壓轉換器那樣直接成正比,而是符合下列公式:

其中,Ivalley是最低電感電流點。將平均電流(Iave)與輸入電壓(Vin)之比繪成波特圖即可得到動態曲線(見圖2a),可能會導致LED光輸出大幅變化。

圖2:不帶Vin補償及帶Vin補償時的平均LED電流vs. Vin曲線
因此,使用輸入電壓前饋補償網絡來減少由于Iout vs. Vin曲線的非線性響應導致的誤差。由電阻R3、R5及加法電阻R4組成的電阻分壓器網絡(參見圖5)用于增加Vin比例電壓至FB引腳,從而在Vin增加時降低負載電流。這就起到使圖2a曲線平坦化的效果,并降低了總體電流誤差(見圖2b)。
電阻R9和電容C6用于限制高輸入電壓外部開關的門極至源極電壓。由R9和R2組成的電阻分壓器網絡用于設定最大門極至源極電壓(Vgs):

脈沖反饋電阻
電阻R7與二極管D5用于降低跳脈沖(pulse skipping)的可能性。由于突發模式控制僅涉及一個反饋電壓及每周期交叉檢測,并不包含使用窗口比較器,有可能產生跳過的脈沖(skipped pulse),這跳過的脈沖不會影響直流調節,但如果脈沖有低頻分量,可能會在LED應用中呈現閃爍。
R7和D5增加了流至Ct時序電容C2的電流。這有效地限制了NCP3065可提供的最大占空比。當條件允許低占空比時,R7和D5就使高于所需值的占空比不會出現。在關閉期間,需要D7來阻隔電壓,因為這是降壓-升壓拓撲結構。更多有關脈沖反饋補償的信息參見安森美半導體的NCP3065數據表。
[page]
交流工作Vs.直流
由于有半正弦波輸入至降壓-升壓段,與純粹直流輸入相比,工作點就會不同。由于小尺寸是這設計的一項目標,故在全橋整流器后使用了極小的輸入電容。
因此,這樣一來,根據所選擇的輸入電容,線路電壓能夠降到低至3 V。故轉換器的輸入是全波整流正弦波。由于穩壓器在電壓低于約4 V時不工作(non-functional),故存在穩壓盲區(dead spot)。因此,我們最后穩壓的是120 Hz線路周期中約80%的有限部分,其余約20%則沒有穩壓。采用交流輸入工作時,這會降低平均電流約20%。
當采用大于12 Vac的電壓工作時,應當考慮散熱問題。在多數應用中,這個模塊會增加熱耗散。輸入電壓補償增加了額外的交流補償網絡,從而應對不同的工作點。
保護
齊納二極管Z1和電阻R1,以及NCP3065的限流功能用于開路保護。在出現負載開路事件時,環路將嘗試增加輸出電壓以滿足零電流反饋的電流需求。當(Vin+Vout)超過Z1的電壓時,電流會流過R1,觸發NCP3065的限流功能。
短路保護通過輸入端的熔絲F1來處理。電感型負載的浪涌保護也必須慎重考慮,特別是在變壓器饋電系統中,這類系統攜帶大量的源電感,如景觀照明應用中的磁變壓器就是如此。需要選擇恰當電壓的浪涌保護器件,其電壓不能超過功率FET門極至源極電壓,并帶有合理電壓余量。這可能要求通過反復試驗來選擇,因為根據需要吸收能量的不同,鉗位電壓可能會擴展。
增加輸出電流
這參考設計的配置針對的是350 mA平均LED電流。增加這參考電路板的電流調節點非常簡單,只需要將電流感測電阻R8的值減半,即由250 mΩ減至125 mΩ。此外,也必須增加輸入熔絲,以適應增大的輸入電流消耗。當轉向更高功率的設計時,根據外殼組件(housing)環境參數的不同,可能需要散熱片。
測試結果
這參考設計在不同交流輸入電壓條件下的輸出電流及在不同直流電壓條件下的能效測試結果分別如圖3a及3b所示。其中,如圖3b所示,這參考設計在11至17 Vdc范圍下能效高于0.75,這個能效數據在這類低功率應用中表現亮眼。

圖3:a) Iout vs. Vac b) 能效 vs. Vdc
參考設計電路圖
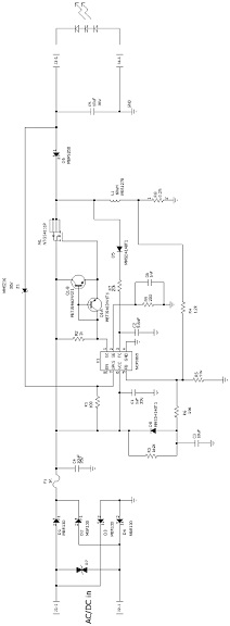
這參考設計電路板的實物圖見圖4,完整電路圖則見圖5。

圖4:參考設計實物圖。(尺寸11 mm x 29 mm)

圖5:安森美半導體用于MR16 LED替代應用的1 W至5 W LED驅動器參考設計電路圖
總結:
本文分析了驅動高亮度LED的挑戰,介紹了安森美半導體用于MR16 LED替代應用的1 W至5 W LED驅動器參考設計,包括基本的電路拓撲結構、提供平坦輸出電流的突發模式控制、脈沖反饋補償、交流與直流工作特性對比、保護特性,以及如何修改這參考設計以提供更大輸出電流等。測試結果顯示,這參考設計在不同交流電壓條件下提供較平坦的輸出電流,且在不同直流條件下提供出色的能效。





