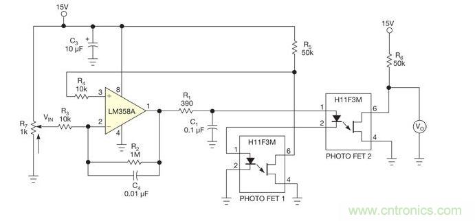
光電FET光耦是一個可變電阻,與固定電阻連在一起,就成了一個電位器。H11F3M光電FET有7.5kV的隔離電壓,能安全地控制高壓電路參數。但非線性傳輸特性可能有問題。為了校正這種非線性,我們采用一種反饋機制,使電位器產生線性響應,本電路使用了兩只光電FET,一只作反饋,另一只則用于需要隔離電位器的應用。將兩只光電FET的輸入端串聯,就可以保證輸入LED有相同數量的電流。

圖 光電FET光耦和電阻連起來做一個電位器
FET輸出端放50kΩ的電阻,以模擬電位器的響應。電路對設定輸入電壓(用電位器R7調節)和光電FET1的反饋之間的差值做放大。得到的輸出控制光電FET LED中的電流,直到反饋電壓等于輸入電壓時為止。輸出電壓以線性方式跟隨輸入電壓(圖3)。也許你會認為相同器件號的光電FET沒什么區別,但實際上還是表現出了微小的制造差異。五只H11F3M器件的偏差在3%以內。
相關閱讀:
電位器旋鈕 電位器的原理
http://www.longhushijia.cn/gptech-art/80018494
微調模擬輸出:數/模轉換器or數字電位器?
http://www.longhushijia.cn/power-art/80018048
數字電位器在DC-DC變換器中的應用
http://www.longhushijia.cn/power-art/80014770



