【導讀】作為電子系統的基本功能之一,是可將模擬信號從“現實”世界轉換為在上游處理的數字信號,范圍覆蓋從錄音到物聯網 (IoT)、工業物聯網 (IIoT),以及現在的智能物聯網 (AIoT)。然而,為了有效地使用和執行,我們需要對其基本原理和操作步驟有一定的理解,而這往往又被人們忽視。
作為電子系統的基本功能之一,是可將模擬信號從“現實”世界轉換為在上游處理的數字信號,范圍覆蓋從錄音到物聯網 (IoT)、工業物聯網 (IIoT),以及現在的智能物聯網 (AIoT)。然而,為了有效地使用和執行,我們需要對其基本原理和操作步驟有一定的理解,而這往往又被人們忽視。
舉例來說,假設施加到模數轉換器 (ADC) 輸入上的典型模擬信號的幅度不斷變化,那么在轉換前信號究竟是如何先“保持”再“采樣”的呢?信號轉換結束時與一開始會有不同嗎?這種幅度變化或偏差會導致嚴重的誤差,特別對于需要花費更多時間進行信號轉換的高分辨率 ADC 來說,更是如此。設計人員面臨的挑戰是,既要了解又要消除這種誤差源。
本文介紹了如何使用 ADC 的采樣和保持 (S&H) 或跟蹤和保持 (T&H) 電路來防止幅度偏差。S&H(或 T&H)電路會執行真實輸入采樣,工作區間位于輸入抗混疊低通濾波器和 ADC 之間。本文討論了 S&H IC 的特性和選擇標準,并介紹了帶有集成 S&H 的 ADC。為了方便描述,我們使用了 Texas Instruments、Maxim Integrated 和 Analog Devices 提供的、具有針對不同應用的不同特性的樣件。
采樣和保持電路在 ADC 中的作用
當將非直流信號施加到 ADC 的輸入時,它會不斷改變幅度。但是,模數轉換過程需要一定的時間間隔,在這段時間內,ADC 輸入的幅度將發生變化(圖 1)。正是這種幅度偏差導致了潛在的嚴重誤差。

圖 1:由于數字化期間(下方)輸入信號幅度的變化,因此造成了 ADC 發生幅度誤差(上方)。(圖片來源:Digi-Key Electronics)
此時防止 ADC 中的幅度偏差就變成了轉換過程中如何對信號采樣并保持固定幅度的問題。這可通過對 ADC 使用 S&H 或 T&H 電路來實現(圖 2)。

圖 2:S&H(左)電路與 T&H(右)電路的主要區別在于跟蹤周期的持續時間:即 S&H 較短,而 T&H 較長。(圖片來源:Digi-Key Electronics)
兩種類型的電路都對輸入信號進行采樣,并在轉換過程中保持采樣電壓恒定。T&H 電路輸出(右)跟蹤輸入信號,直到發出采樣信號;然后在 ADC 轉換期間保存該采樣值。S&H 的采樣孔徑更短,其輸出是一系列采樣電平(左)。T&H 和 S&H 之間的主要區別在于跟蹤間隔的持續時間:即 S&H 較短,而 T&H 較長。這兩個電路均依靠快速開關來隔離已連接至信號輸入端的儲能電容器。本文余下內容中將使用 S&H 同時指代 S&H 或 T&H。
S&H 級會執行真實輸入采樣,工作區間位于輸入抗混疊低通濾波器和 ADC 之間。低通濾波器執行抗混疊頻帶限制,且必須先于 S&H,這樣便可在采樣前對信號進行頻帶限制,以防止發生混疊(圖 3)。

圖 3:在數字化儀信號路徑中,S&H 置于抗混疊低通濾波器和 ADC 之間。(圖片來源:Digi-Key Electronics)
請注意,S&H 之前的信號都是模擬信號。S&H 的輸出是一個饋送至 ADC 的采樣波形。
典型的 S&H 器件
Texas Instruments LF398MX/NOPB S&H 集成電路 (IC) 框圖顯示了基本電路配置(圖 4)。S&H 是使用快速開關和高質量電容器實現的。對于 LF398MX/NOPB,電容器在 IC 外部。當開關閉合時,電容器就會充電至輸入信號電壓電平。當開關斷開時,電容器保持該電壓,直到由 ADC 將其數字化為止。這個 S&H 使用了 bi-FET 技術,將 FET 與雙極型晶體管組合在一起,以高直流精度(典型值 0.002%)和極低電壓降(通常小于每秒 83 微伏 (µV))來支持快速采樣(小于 6 微秒 (µs),幅度誤差為 0.01%)。內部放大器緩沖了開關和保持電容器。
S&H 的采樣時間取決于保持電容器的值,該值可能范圍為 0.001 至 0.1 微法拉 (µF)。外部保持電容器必須具有低介電吸收和低泄漏能力。建議使用聚苯乙烯、聚丙烯和聚四氟乙烯電容器。

圖 4:Texas Instruments LF398MX/NOPB S&H 框圖顯示了關鍵組件:快速開關和外部保持電容器。(圖片來源:Texas Instruments)
S&H 特征
S&H 器件具有許多用于描述其操作的特定術語(圖 5)。

圖 5:常見 S&H 動態特征的定義包括采樣時間、建立時間、孔徑時間和幅度下降。(圖片來源:Digi-Key Electronics)
采樣時間是指從切換到采樣模式到 S&H 開始跟蹤輸入信號的時間。它是保持電容器的值以及開關與信號路徑的串聯電阻的函數。當模式恢復到保持狀態時,在器件停止跟蹤輸入并開始保持值前,可能會有一段時間延遲——這就是孔徑時間。孔徑時間是驅動器和開關傳播延遲的函數。孔徑不確定性或抖動是由于時鐘變化和噪聲導致的孔徑時間差異。
一旦進入保持模式后,進入該模式到器件的保持值穩定在一個誤差帶內,之間會有一段時間,這個時間就是所謂的建立時間或保持建立時間。在建立時間的某些部分,在開關驅動器和保持電容器之間可能會包括不必要的電荷轉移;這就所謂的保持跳變或基座誤差。保持跳變的幅度通常在毫伏 (mV) 范圍內,并且通過將全范圍信號保持盡可能高,可以將其影響最小化。
S&H 的最短采樣周期是采樣時間、孔徑時間和建立時間之和。可能的最大采樣率是采樣時間、孔徑時間和建立時間之和的倒數。
在保持模式下,由于保持電容的泄漏,S&H 保持值可能會降低。此電壓增量稱為壓降。通常表示為以 mV/ 秒為單位的下降率。
S&H 配置
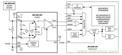
S&H IC 具有多種配置,可滿足各種應用需求。以一個需要差分輸入的應用為例,比如需要連接像加速計、應變計或光學電流監控器這樣的差分輸出傳感器。Maxim Integrated DS1843D+TRL 就是適合這種應用的 S&H IC 好實例(圖 6)。

圖 6:如該典型工作電路所示,Maxim Integrated DS1843+TRL 是一個差分 S&H,使用了雙保持電容器來實現差分采樣。(圖片來源:Maxim Integrated)
所示 DS1843+TRL 用于一個典型的光學線路傳輸應用,在該應用中用于猝發模式接收信號強度指標 (RSSI) 測量。Maxim Integrated DS1842/MAX4007 是一款電流監視器,可鏡像來自連接其參考輸入的雪崩光電二極管的電流。輸出電流直接通過電阻 RIN,并將其轉換為電壓。然后電壓由包括全差分采樣開關和電容器 CS 以及差分輸出緩沖器的 DS1843 進行差分測量。這個 S&H 使用兩個 5 皮法拉 (pF) 電容器,一個電容器連接到正差分輸入,另一個連接到負差分輸入。低電容值可確保快速采樣時間。該器件的快速采樣時間少于 300 納秒 (ns)。該 S&H 的保持時間大于 100 µs。
市面上提供的器件在單個 IC 封裝中可容納四個或八個 S&H 電路。例如,Analog Devices 的 SMP04ESZ-REEL 四通道 S&H。SMP04ESZ-REEL 是一個 CMOS 器件,在一個通用封裝中包含了四個 S&H 電路,其采樣時間為 7 µs,下降率僅為 2 mV/s(圖 7)。
圖 7 還展示了 S&H 如何與數模轉換器 (DAC) 一起使用,在這種情況下,可以防止由于 DAC 中的代碼轉換而引起的輸出瞬變或毛刺。

圖 7:Analog Devices SMP04 四通道 S&H 包含四個獨立的 S&H 電路以及匹配的緩沖放大器。所示電路使用了 SMP04,用于將 DAC 的輸出多路復用到四個通道。(圖片來源:Analog Devices)
在圖中,SMP04 用于復用 DAC 的輸出,將單個 DAC 輸出分成四個多路復用通道。S&H 電路可用于選擇性地將 DAC 的輸出延遲到毛刺之后,從而使 DAC 的輸出變得平滑。
通過對復用輸入進行流水線處理,可以使用多個 S&H 電路來提高 ADC 的吞吐量。此處,有多個 S&H 共同連接到多路復用器輸出。ADC 連接到一個 S&H,后者保持用于轉換的輸入電平。其他 S&H 會獲取其他多路復用器通道,然后依次連接到 ADC,而第一個 S&H 可自由連接到另外的多路復用通道。這種流水線處理技術消除了 ADC 信號路徑中的 S&H 采樣時間。
許多 ADC 在其集成封裝中都集成了 S&H 或 T&H 電路。舉例來說,Texas Instruments 的 ADC121S021CIMFX 就是一個具有內置 T&H 的 12 位逐次逼近寄存器 (SAR) ADC,采樣率為每秒 50 至 200 千樣本 (kS/s)。它采用高速串行輸出總線,簡化了接線布局(圖 8)。

圖 8:Texas Instruments ADC121S021 是一個具有內置 T&H 電路的 12 位單通道 SAR ADC。(圖片來源:Texas Instruments)
這個 ADC 是許多集成 ADC 電路的典型代表,因為它具有內部 T&H,從而簡化了印刷電路板的布局,且有助于最大程度地減少組件數。外部 T&H 電路用于特殊配置,例如用于差分輸入連接、多路復用輸入,或用在 ADC 不具有內部 T&H 或 S&H 電路時。
總結
從音頻記錄到最先進的 IIoT 或 AI 分析,將模擬信號轉換為數字信號是最基本的電子功能,需要特別注意 S&H 或 T&H 電路。為了將模數轉換過程中的電壓偏差降至最低,這些電路至關重要,因為它們在轉換過程中可以讓 ADC 的輸入電壓保持恒定。S&H 可以設在 ADC 內部或外部,但必須位于抗混疊低通濾波器和 ADC 之間的信號路徑中。如前文所述,有許多配置可以滿足各種設計應用需要,每個 IC 還有單通道、差分或多通道選擇。應用還可擴展到包括防止因 DAC 中代碼轉換引起輸出瞬變或毛刺。
免責聲明:本文為轉載文章,轉載此文目的在于傳遞更多信息,版權歸原作者所有。本文所用視頻、圖片、文字如涉及作品版權問題,請電話或者郵箱聯系小編進行處理。




